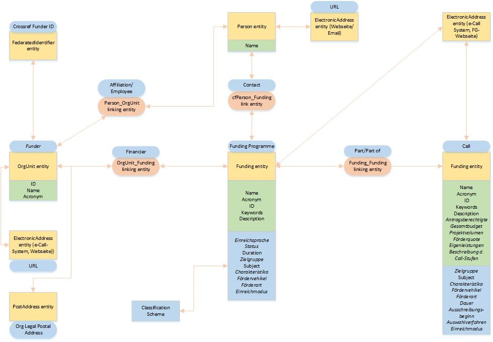
Datenmodell für Programminformationen erstellt

Im Rahmen der Implementierungsphase wird im Team „Programminformation“ ein erster Baustein in der Umsetzung realisiert. Ziel ist es, Daten über Einreichmöglichkeiten zwischen Fördergebern und Universitäten auszutauschen. Über eine Schnittstelle sollen wesentliche Daten zu Förderprogrammen (und auf der darunter liegenden Ebene zu Call und laufenden Ausschreibungen) an die Universitäten übermittelt werden, damit diese Daten gleich in den lokalen Systemen vorhanden sind. Zweck ist es, die Sichtbarkeit von Fördermöglichkeiten zu erhöhen und damit universitätsintern die Kommunikation zu erleichtern. Des Weiteren sind dann bereits im Antragsprozess konkrete Anträge Fördergebern, Programmen und Calls zuordenbar und sollen so den weiteren Prozess an der Universität erleichtern.

Forscher_innen werden bei der Suche nach den für sie relevanten Förderprogrammen verstärkt unterstützt, da sie diese leichter identifizieren können und rasch informiert werden, wenn beispielsweise ein neuer Call geöffnet wird. Auch hier soll dem Prinzip „once only“ gefolgt und so die Förderprozesse wesentlich effizienter gestaltet werden, da nicht mehr jedes Forschungsservice für sich aus den Fördergeberinformationen jene Informationen herausdestillieren muss, die sie für die interne Verarbeitung brauchen. Die Informationen werden zentral von jenen bereit gestellt, die ohnehin das Wissen darüber haben – nämlich die Fördergeber.

Es wurde bereits eine Einigung darüber erzielt, welche Daten die Fördergeber haben bzw. liefern können und welche dieser Daten von Seiten der Universitäten gebraucht werden. In diesem Schritt mussten auch angemessene Definitionen für die jeweiligen Datenfelder und den ihnen zu Grunde liegenden Unterscheidungen getroffen werden. Es wurde auch analysiert, inwiefern diese Informationen mit CERIF gemappt werden können, da das Ziel von RIS Synergy ist, sich so weit es geht, an das etablierte CERIF Datenmodell zu halten. Auf Basis der identifizierten Datenfelder und des CERIF Standards, wurde bereits ein Datenmodell entwickelt, das den Grundstein für die nun folgende Entwicklung der Schnittstelle bietet.

Datenmodell Programminformationen